联系我们
学会首页
关于学会
学会介绍
理事会
监事会
内设机构
单位会员
党建工作
党章党规
党风廉政
学会文件
工作动态
政策规定
学会章程
学会规章制度
通知公告
学会通知
委员候选人推荐
会议通知
会议招商函
分支机构
合作交流
学会通知
委员候选人推荐
会议通知
会议招商函
通知公告
首页
>
通知公告
>
会议招商函
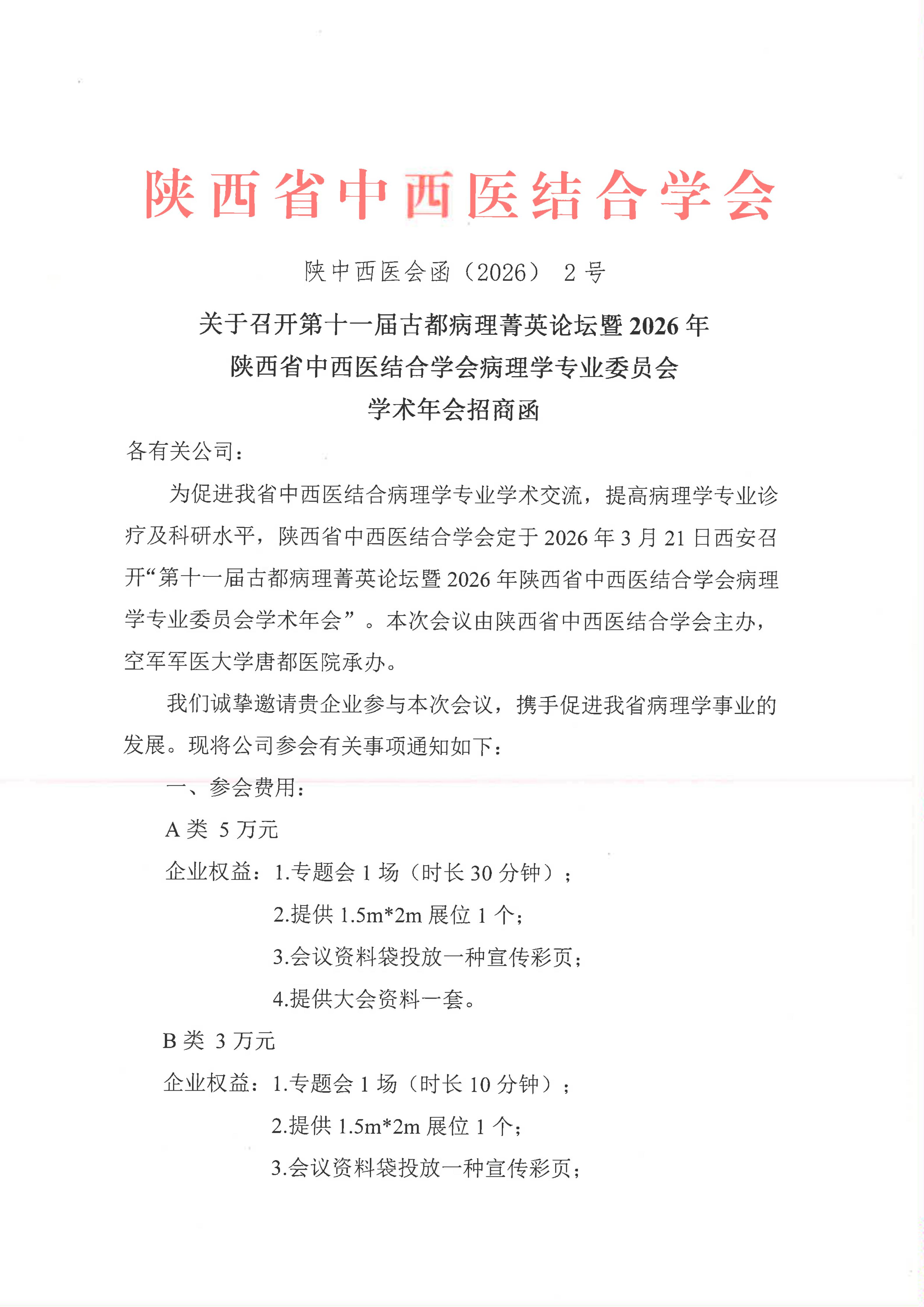
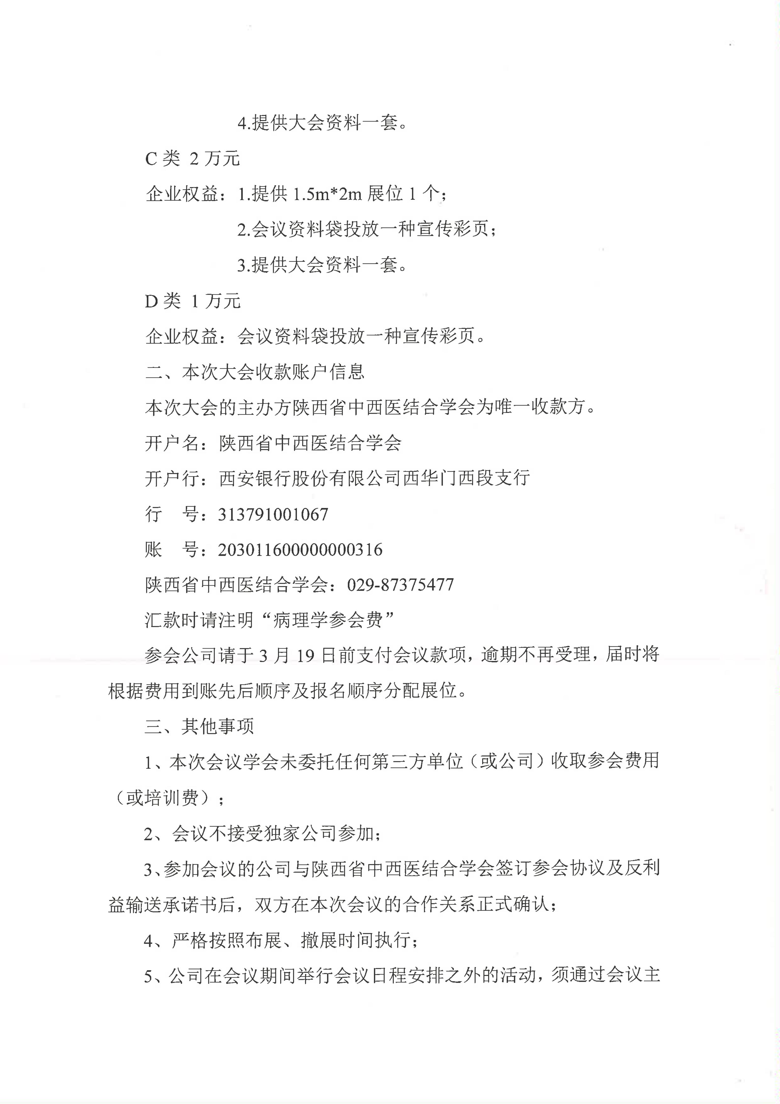
关于召开病理学专委会学术年会招商函.
2026-01-09
来源:
阅读量:
返回会议招商函